平高电气股吧(平高电气股吧东方财富网)
每经记者 文多 每经编辑 赵桥
要说财经从业者最怕的错误是什么?那就是把业绩数据、单位写错,比如营收300万元写成300元。而就在上周末平高电气(600312,SH)自己发布的公告中,却犯了类似错误。
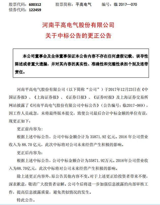
12月24日下午,平高电气发布更正公告,其解释道:22日发布的中标公告中,因“工作人员疏忽,未将最终版本提交”,导致出现了“公司中标金额合计为35871.92亿元”的错误,实际中标额应为35871.92万元,即约3.6亿元。前后数据相差了约3.59万亿元。
12月22日,平高电气发布了今年最新的公司中标公告。其中提到,国家电网公司电子商务平台发布了“国家电网公司2017年第六次变电设备(含电缆)招标采购推荐的中标候选人公示”,其中平高电气、3家平高电气子公司、1家平高电气合营公司及公司控股股东平高集团有限公司分别中标,且平高集团有限公司本次中标产品由公司全资子公司提供。根据平高电气22日的中标公告,公司中标份额排名第一。
按照公司中标公告的例行模式,在22日发布的这份公告末尾,平高电气称:“根据上述中标公告,公司中标金额合计为35871.92亿元。2016年公司营业收入为88.70亿元,此次中标将对公司未来经营产生积极的影响。”
《每日经济新闻》记者注意到,公告中的“35871.92亿元”,很快引起了投资者的注意:近3.6万亿元的中标金额!这已经可以买下中国全部120家独角兽企业。
从2017年半年报和三季报情况来看,平高电气的营收同比都有所增长,但归属净利润下滑均超过35%。而今年4月以来,平高电气股价总体呈下行态势,从4月11日的高点16.68元,跌到了12月22日收盘时的9.67元(前复权)。
可以说,如果真有如此庞大的中标金额,那么对于平高电气的股价来说,无异是一剂强心针。
但22日公司股价仅略有上涨了0.21%,整体波澜不惊。正如股吧中多数投资者所言,市场很清楚,这是公司公告中出现了错误。
记者注意到,22日至23日,平高电气股吧中,就出现了一些投资者对“3.6万亿元中标金额”将信将疑的讨论,“股票100元都不高”“周一不10个涨停就起诉”。不过也有投资者已认定此为失误,并态度较真地表示,“这样的工作态度是要不得的”“这样低级的错误,实在不该!”“提议董事会向全体投资者道歉”。
在24日的更正公告中,平高电气也确实道歉了:“对于上述更正给投资者带来不便,深表歉意,敬请广大投资者谅解。”并表示“公司今后将进一步加强信息披露的内部审核工作”。

微信扫一扫打赏
支付宝扫一扫打赏
