永吉股份(永吉股份(603058)股吧)
文/每日资本论
贵州中烟烟标第一大供应商,低负债且大麻概念。
上市公司似乎都愿意“茅台”标签——药茅、猪茅、酱茅、甚至泥茅,但这家公司偏偏说“不”。
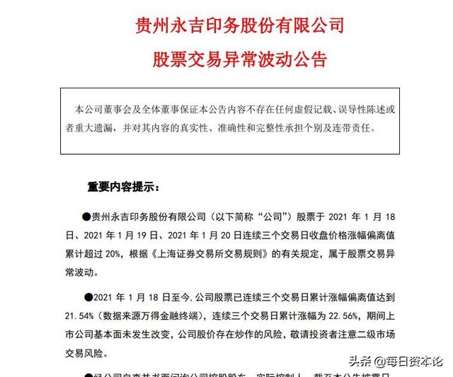
1月21日,贵州永吉印务股份有限公司(下称 永吉股份)再度涨停,报8.97元。这是永吉股份连续第三个交易日涨停。当晚其公告称,公司注意到近期有媒体报道公司正在接洽茅台印刷业务,经核实,公司早于2017年起与茅台集团下属的技开公司开始建立业务合作关系,该业务属于公司常规的经营业务且规模不大。2020年1-9月,公司与上述公司相关业务的销售收入约1500.00万元,占当期主营业务收入约5.00%,对公司经营业绩影响极小,公司提请投资者关注有关投资风险。
神奇一幕出现。1月22日开盘,永吉股份股价果然大幅低开并一度下跌超7%,但随后强劲拉升,开盘15分钟再度涨停。部分网友在论坛里戏称:“永吉股份,大妖成立!”
确实够妖,企业都官宣“不蹭茅台”了,股价还一个劲飙升,难道嗅觉敏感的资本都成了傻子?
公开资料显示,永吉股份成立于1997年3月12日,主营烟标和其他包装印刷品的设计、生产和销售。其2007年12月成立股份公司,2016年12月23日上市,每股发行价4.76元。永吉股份自成立以来,即与贵州中烟及其前身建立了稳固的合作关系,自2007年以来均为贵州中烟烟标采购的第一大供应商。
“每日资本论”发现,永吉股份官网其页面设计还停留在10年前,但这家公司确实证券市场罕见的高利润率、低负债率且具备大麻概念的公司。
永吉股份2020年三季度财报显示,其营收2.85亿元,同比下降12.43%;净利润1.09亿元,同比增长24.26%,业绩一般。但细心人会发现,自2016年到2019年,其营收始终没有大幅增长,但每年都保持小幅增长态势;净利润亦是如此。
重点来了。2020年三季度永吉股份销售毛利率为37.43%,销售净利润为37.57%。再往前看,2019年其销售毛利率为40.24%,销售净利率为29.85%;之前的几个年份也都保持在这个水平。
这个业绩足以令人众多企业眼红——股价一年翻了近5倍的山西汾酒销售净利率为23.87%,“伏茅”之称的隆基股份同期净利率19.3%,“酱茅”海天味业同期净利率26.79%,“泥茅”海螺水泥同期净利率为20.64%,“药茅”恒瑞医药同期净利率21.86%。
再看负债率。2020年三季度永吉股份资产负债率8.05%,短期借款和一年内到期的非流动负债为零,现金流良好。同期山西汾酒资产负债率46.24%,“泥茅”海螺水泥19.86%,“酱茅”海天味业27.21%,“伏茅”隆基股份58.22%,“药茅”恒瑞医药12.69%。当然,衡量一家公司负债率要从多维度考虑,非如此比较,这里只是做一个简单形象的对比。
可以做个游戏,设置销售毛利率和净利率超30%,资产负债率不高于20%的企业,看看整个证券市场有几家能达到这三项标准?
还有一个消息值得关注。2020年7月24日,永吉股份发布股权收购公告,拟以1元的价格收购曲靖云麻农业科技有限公司(下称 曲靖云麻)51%股权,并承担后续对曲靖云麻相应股权出资义务1020万元。曲靖云麻目前持有工业大麻种植许可证,并获得花叶加工试制前置许可的批复,批复要求试制前需要进行现场核查,同意后才可进行原料试制。
也就是说,永吉股份是罕见的高利率、低负债率且大麻概念的公司,那么这家公司的股票呢?
自2016年12月底上市后,永吉股份连涨了三个月,股价从5.71元/股飙升至32.93元/股。此后数年就一路震荡下行至今。期间,该股只有两次股价翻倍的涨停,其中一次就是“大麻行情”。
按照这样优质的公司,股价应该一飞冲天才是,现在贴上“茅”那就几百元股价。问题实际还是出在了这家公司主要还是烟标,而且依赖大客户贵州中烟。在永吉股份上市前,发审委会议就对永吉股份客户集中度高提出过询问。
永吉股份主营收入占比更加一目了然。截至2019年12月31日,其烟标收入占比87.76%、药盒收入占比2.51%、酒盒收入占比4.71%、铝纸及框架纸收入占比4.89%、其他收入占比0.13%。
也就是说,永吉股份迄今为止依然以贵州中烟烟标为主要业务,虽然有增长,但增长不大,这也是为什么其营收总量数年来都有增长但增长较小的核心原因。未来,大麻业务在永吉股份收入占比中能大幅提高,那么就很有必要将永吉股份重点关注了。
【文章只供交流,并非投资建议,请注意投资风险。码字不易,若您手机还有电,请帮忙点赞、转发。非常感谢】

微信扫一扫打赏
支付宝扫一扫打赏
